招标采购

INVESTMENT INFORMATION

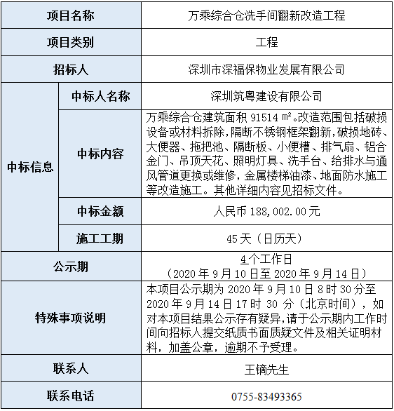
万乘综合仓洗手间翻新改造工程中标结果公示

发布时间:2020/09/11

万乘综合仓洗手间翻新改造工程(招标编号:SFBWY/ZB(WX)-2020-006)已完成评审,现将本项目评审的相关情况及结果进行公示,具体内容如下:

                                                                    深圳市678体育物业发展有限公司

                                                                        2020年911


Become a supplier

成为供应商

我司面向社会长期征集战略合作伙伴,欢迎有意合作者前来联系。